Sunday February 2026

হটলাইন

কনটেন্টটি শেষ হাল-নাগাদ করা হয়েছে: মঙ্গলবার, ৭ সেপ্টেম্বর, ২০২১ এ ০৯:১০ PM

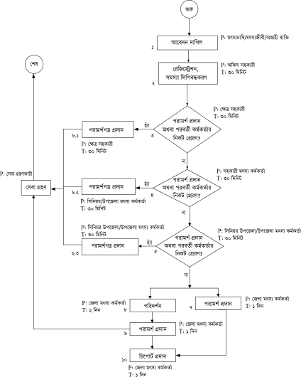
কী সেবা কীভাবে পাবেন

কন্টেন্ট: পাতা

ক্র/নং

সেবা সমূহ

সেবা গ্রহণকারী

সেবা প্রদানের সময়সীমা

০১

মৎস্য উৎপাদন বৃদ্ধি কার্যকর ব্যবস্থা/পরিকল্পনা গ্রহণের মাধ্যমে জনগণকে পুষ্টি যোগানে সহায়তা প্রদান

মৎস্য চাষী/উদ্যোক্তা

অফিস সময়

০৩

অফিসে আগত মৎস্য চাষীদের মৎস্য চাষ বিষয়ক পরামর্শ প্রদান

মৎস্য চাষী/উদ্যোক্তা

অফিস সময়

০৪

মৎস্য চাষ সম্প্রসারণের লক্ষ্যে ব্যক্তি/প্রতিষ্ঠানের মৎস্য ঋণ প্রাপ্তিতে সহায়তা সেবা প্রদান।

মৎস্য চাষী/উদ্যোক্তা

অফিস সময়

০৫

মৎস্য চাষের আধুনিক উপকরণ ও যন্ত্রপাতি সংগ্রহে সংশি­ষ্ট জনগণকে সহায়তা সেবা প্রদান

মৎস্য চাষী/উদ্যোক্তা

অফিস সময়

০৬

বাণিজ্যিক ভিত্তিক জনগণকে মাছ চাষে উদ্বুদ্ব করণ ও কারিগরী সহায়তা সেবা প্রদান

মৎস্য চাষী/উদ্যোক্তা

অফিস সময়

০৭

দেশী প্রজাতির মৎস্য সংরক্ষণ ও সম্প্রসারণে সহায়তা সেবা প্রদান।

মৎস্য চাষী/উদ্যোক্তা

অফিস সময়

০৮

মাছ ও চিংড়ী অবতরণ কেন্দ্র/ডিপো পরিদর্শন এবং সেগুলো পরিষ্কার -পরিচ্ছন্নতা রক্ষায় পরামর্শ প্রদান সেবা

মৎস্য চাষী/উদ্যোক্তা

অফিস সময়

০৯

মৎস্য সংক্ষরণে ফরমালিনের অপব্যবহার প্রতিরোধ মূলক কার্যক্রম

মৎস্য চাষী/উদ্যোক্তা

অফিস সময়

১০

পুকুর পুনঃখনন কার্যক্রম

মৎস্য চাষী/উদ্যোক্তা

অফিস সময়

১১

মৎস্যজীবিদের বিকল্প কর্মসংস্থানের সহযোগিতা করণ

মৎস্য চাষী/উদ্যোক্তা

অফিস সময়

১২

মৎস্য চাষীদের মাঝে উপকরণ বিতরণ

মৎস্য চাষী/উদ্যোক্তা

অফিস সময়

১৩

জনস্বার্থে প্রয়োজনীয় অন্যান্য যে কোন সেবা প্রদান

মৎস্য চাষী/উদ্যোক্তা

অফিস সময়

ফাইল ১

এক্সেসিবিলিটি

স্ক্রিন রিডার ডাউনলোড করুন